88858cc永利官网

目今位置:首页> 企务果真 > 招标信息 >

招标信息

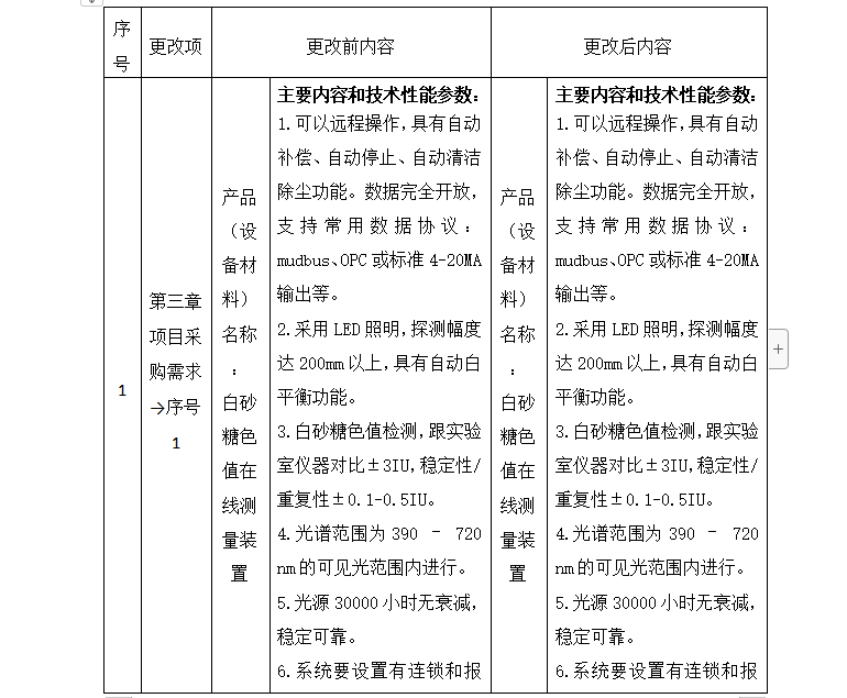
广西糖业集团大新制糖有限公司色值在线监测系统项目更改通知

日期:2024-06-21 17:16:33    泉源:

一、项目基本情形

原通告的采购项目编号:NNZC2024-C1-0042-RY

原通告的采购项目名称:广西糖业集团大新制糖有限公司色值在线监测系统项目

首次通告日期:20240618

二、更改信息

更改事项□采购通告 ☑采购文件 □采购效果

image.png

image.png

备注:请各供应商按更改后的内容举行体例响应文件,供应商未实时关注本项目指定网站宣布的本通知造成的损失,由供应商自行肩负 。

更他日期:20240621

三、网上盘问地点

网上通告媒体盘问:中国采购与招标网(https://www.chinabidding.cn)、88858cc永利官网官网(/)、广西睿翼工程咨询有限公司网站(http://www.gxryzx.cn/)、中国招标投标公共效劳平台(http://www.ceb

pubservice.com)、广西阳光采购效劳平台(https://gxygcg.ejy365.com/

四、联系方法

采购人:广西糖业集团大新制糖有限公司             

地点:广西大新县桃城镇西郊                  

联系人:农元浪

联系电话:13878627399                         

采购署理机构:广西睿翼工程咨询有限公司            

地点:南宁市青秀区民族大道32号宜尚旅馆停车场内一楼

联系人:万永凤

电话:0771-5349283

监视单位:88858cc永利官网

联系电话:0771-2868520



【网站地图】【sitemap】